ペパコミ株式会社よりkintoneを導入頂いた会社様からの導入事例となります。
弊社からの事例アンケートフォームより回答頂いた内容をコピペしておりますので、リアルな声を見ることが出来ます!
目次
導入企業様
■会社名
株式会社リスタート
■提供サービス
リスタートでは時代の流れを見極め、常識にとらわれないスピード感のある事業展開で安定した経営体制をつくりだしています。
それは「誰もが挑戦できる環境」や「ワクワクする未来」へとつながり、新たな価値創造を生み出すきっかけとなります。
挑戦して失敗することは悪いことではなく、大切なのはそこから何を学び、どう成長につなげるか。
どんなに失敗したとしても、いつでも、どこからでも人は『リスタート』できる。
わたしたちはそんな会社を目指しています。
kintone導入しようと思ったキッカケを教えて下さい
新規事業を展開するにあたり、情報が混雑し非効率的な業務が増えてきている現状があり、基盤となるシステム構築を検討しておりました。
前職でkintoneを利用していた従業員の勧めや、大手の会社が提供している製品という点で安心感があり導入を検討させて頂きました。
また、たくさんのパートナーがいることで、サポートを受けやすいという点が一番の決めてでした。
ぺパコミを選んだ理由・依頼してよかった理由を教えて下さい
こちらの疑問や不安に真摯に向き合い、一緒に考えてくださる姿勢に好感がもてたことが一番大きな理由です。
併せて、導入費用も予想していた金額よりも手頃だったこともペパコミ様を選んだ決めてでした。
また、導入後のサポートでも将来的に自立してシステム運用を行えるように、メインの構築を弊社が中心に作業を進めていくスタイルが自分たちにとてもあっているなと感じました。
自分たちで構築を行うことで、システムに対する理解もより深まったのではないかと思います。
どのような企業・担当者の方にkintoneもしくはペパコミのサービスはオススメですか
kintoneは中小企業でリソース不足を感じている会社にはぜひおすすめしたいです。
通常業務も気づかない間に無駄な工数がかかっていることが多いと思うので、それらを削減することで業務を効率化し売上の向上につながると思います。
今後kintoneを使った目標を教えて頂けますか?
様々な情報をさらに紐づけて、より詳細なデータ分析を行うことで競合他社との差別化を図っていきたいと思います。
ペパコミより
導入頂きありがとうございました!
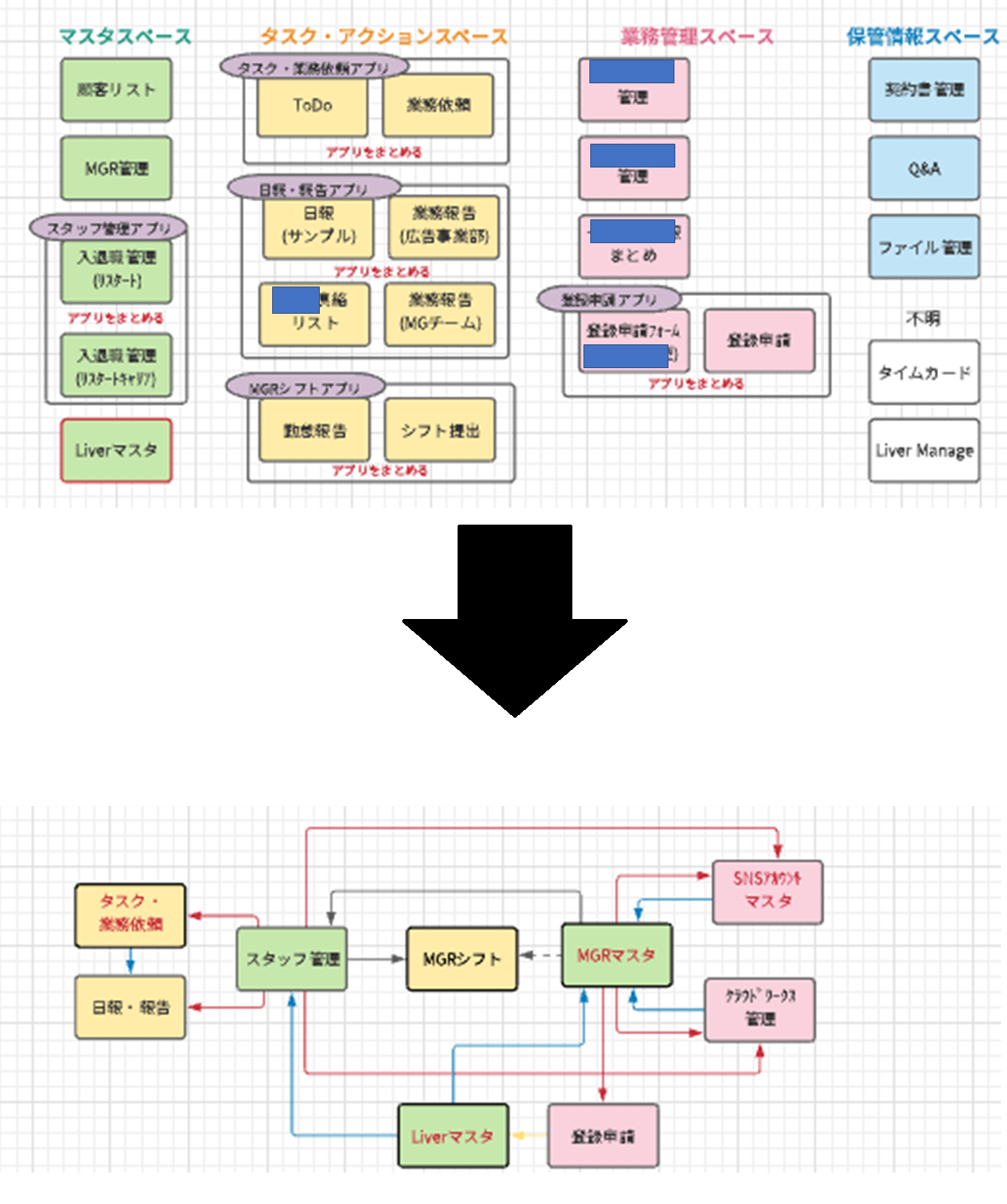
相談頂いた段階ですでにkintone導入・運用していましたが、アプリが大量発生状態でなかなか運用がうまく進んでいない状態でした。
まずは運用コンサルのプレミアムプランをご契約いただきました。
同じ役割のアプリが乱立している状態でしたので、まずはアプリをそれぞれのアプリ群に分けた上で
kintoneアプリの取捨選択・統合・フロー再設計を実施
※下記初回設計時点のフロー図(上段がペパコミが入る前のアプリ群 下段がペパコミが整理したアプリ群)

担当の安部さん・竹田さんと毎週定期的にミーティングをして、kintone改修・教育を行い、3か月で卒業しました!w
お二人ともメキメキとkintoneのスキルをあげていって、あっという間にkintone改修を内製化になりました。
とても大好きなクライアント様で今後も引き続き是非宜しくお願い致します!
コメント