ペパコミ株式会社よりkintoneを導入頂いた会社様からの導入事例となります。
弊社からの事例アンケートフォームより回答頂いた内容をコピペしておりますので、リアルな声を見ることが出来ます!
導入企業様
■会社名
株式会社セオリー
■提供サービス
会社の規模が大きくなるに連れて社員同士の情報の共有が上手くできるグループウェアを探していたところkintoneを知り導入に致しました。
kintone導入しようと思ったキッカケを教えて下さい
顧客情報、活動履歴などがバラバラで、データを営業にいかせていない
ぺパコミを選んだ理由・依頼してよかった理由を教えて下さい
スポットで依頼できることと、弊社の課題を明確に汲み取ってくれました。kintoneははじめの設定が複雑なので自社ですべてを構築するには限界を感じていたので助かりました。
どのような企業・担当者の方にkintoneもしくはペパコミのサービスはオススメですか
数百、数千万する大規模なシステムの導入コストが掛けれない中小企業におすすめです。
今後kintoneを使った目標を教えて頂けますか?
今の所ないです。
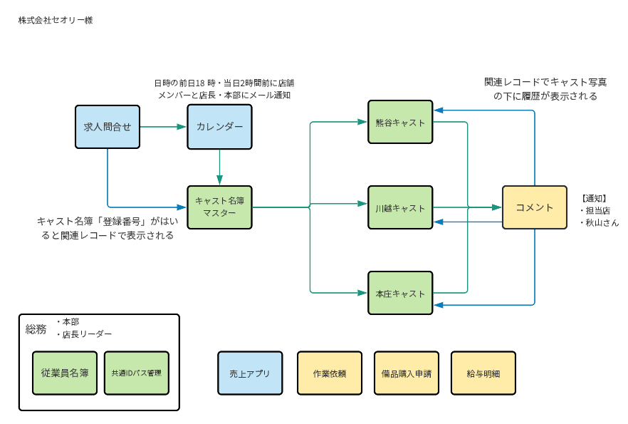
全体概要フローチャート図

導入効果
導入効果
①キャスト管理などを一元化できたこと
②関連して売上管理等も一元化できたこと
これらについて喜んで頂きました!
ペパコミより
導入頂きありがとうございました!
既にkintone導入されており、手詰まり感があるとのことでお問合せ頂きました。
とにかくスピード感を意識されていたので、サポートコンサル2か月間で構築させて頂きました。
今後とも引き続き宜しくお願い致します!













コメント